Читать книгу "Основы баннерной рекламы"
Автор книги: Алексей Петюшкин
Жанр: Маркетинг; PR; реклама, Бизнес-Книги
сообщить о неприемлемом содержимом
Девяностые годы двадцатого столетия пришлись на один из самых значительных, если не поворотных, этапов развития и совершенствования информационных технологий во всем мире. Именно последнее десятилетие ознаменовало собой бурный рост пользователей всемирной сети Интернет, причем во всех областях деятельности: промышленности, науке, технике, финансах, банковском деле, образовании и т. д. Приведу немного цифр для более наглядного представления масштабов распространения сетевых технологий. По данным поисковой системы Яndex, рост Интернета в России (исходя из степени увеличения интернет-ресурсов) составляет порядка 30–35 % в месяц. И это только в России, которая, как известно, не является лидером по применению сетевых технологий вообще и количеству пользователей Интернета в частности.
Сегодня мы наблюдаем ситуацию, когда огромное количество бизнес-структур понемногу переносит "центр тяжести" своей повседневной деятельности на интернет-платформу. И речь уже не идет о простом создании управляемого благоприятного положительного имиджа фирмы в глобальной сети. Многие стремятся перейти на современные рельсы интернет-индустрии и идти во главе той отрасли, которую представляют. Это дает большой стимул для развития не только сетевых подразделений и отделов, отвечающих за сопровождение и рекламу Web-представительства фирмы в Интернете, но и способствует возникновению совершенно новых, нетрадиционных и посему невостребованных методов работы с сетью, результаты которых способны приносить не только моральное удовлетворение руководства, но и вполне ощутимый доход. Одним из таких методов является система ведения электронной коммерции, ставшая в последнее время для многих предприятий основополагающим принципом организации хозяйственной деятельности на рынке интернет-технологий.
Бытует мнение, что электронная коммерция – это деятельность виртуальных магазинов, представляющих и продающих определенные товары в Интернете. Однако это заблуждение, отождествляющее такие понятия, как E-commerce и E-shopping – соответственно, систему электронной коммерции и организации онлайновых продаж в интернет-магазинах. E-commerce представляет собой более сложную и разветвленную структуру ведения электронного бизнеса, подразделяемую на несколько видов и выполняющую различные функции. В основе любого из направлений E-commerce лежит связка "бизнес – потребитель" ("Ь2с" – "business to consumer", взаимоотношения между продавцом и покупателем, производителем и поставщиком и т. д.) или "бизнес – бизнес" ("Ь2Ь" – "business to business", взаимоотношения между организациями, задействованными в общем деле). Прежде чем перейти к классификации видов электронной коммерции, следует напомнить, что не всегда в качестве оплаты услуг или товаров выступают деньги: это может быть любой другой ликвидный элемент, обладающий конкретной ценностью в обществе. Раз речь у нас идет об Интернете как вполне сформировавшейся ячейке сетевого сообщества, то в виде ликвидного средства оплаты товаров и услуг могут приниматься баннерные показы, совместные проекты, организация баз данных и информационных систем, прямая и косвенная реклама и многое другое. Рассмотрим основные направления в области электронной коммерции.
Организация доступа в Интернет
Как ни странно, такая привычная для всех нас сегодня деятельность интернет-провайдеров тоже относится к разновидности E-commerce. Доступ к глобальной сети осуществляется либо по коммутируемой линии (через модемное подключение), либо по выделенному каналу. На конец 2000 г. в России существовало свыше 400 провайдеров Интернета, обслуживающих более 300 тыс. пользователей. С точки зрения соотношения «центр – регионы», наивысшая нагрузка еще пару лет назад приходилась на северо-запад России, конкретно – на Москву и Санкт-Петербург. Сегодня ситуация быстро меняется, и в лидеры выходят крупные региональные и областные центры.
Web-дизайн и хостинг
Большинство интернет-провайдеров, помимо доступа к Web-ресурсам, предлагают своим клиентам услуги по размещению информации в сети. Современные технологии позволяют в наши дни создавать высокохудожественные и интерактивные сайты на основе Dynamic HTML, Java, JavaScript, VBScript, Macromedia Flash, CSS, PHP, CGI, Cold Fusion, GIF89A и др. В настоящее время наблюдается целый бум в отношении предоставления услуг Web-дизайна: Web-студии растут как на дрожжах, предлагая своим клиентам многочисленные услуги по самым разнообразным (в зависимости от уровня выполнения работ, технической базы, опыта и т. д.) ценам – от пяти долларов за отдельную Web-страницу до нескольких тысяч долларов за разветвленные информационные службы и массовые проекты.
Но мало сделать красивый и удобный для навигации сайт: его еще нужно где-то разместить. Служб, предлагающих услуги аренды Web-пространства (хостинг), существует огромное количество. Об особенностях этого рода услуг уже было немало написано, поэтому вдаваться в подробности не станем, скажем лишь, что большинство бесплатных хостинг-серверов так или иначе все равно выполняют функции системы электронной коммерции: взамен на предоставление места в Интернете они просят разместить свою рекламу, информацию или логотип.
Сетевая реклама
Сетевая реклама во всех своих проявлениях заняла прочное место среди форм реализации E-commerce. Существует большое количество баннерных сетей, партнерских программ и других рекламных средств как на платной, так и на бесплатной основе. Прибыль от рекламы в Интернете может исходить из следующих источников: изготовление рекламных баннеров, комиссионные отчисления от участия в партнерских программах и баннерных сетях, размещение рекламной информации на наиболее посещаемых ресурсах, результаты показов на наиболее посещаемых ресурсах и др.
Интеграция традиционных технологий с Интернетом
Сегодня многие организации стремятся внедрить свои разработки, а также традиционные информационные технологии в Интернет. К числу таких направлений относятся: дистанционное образование, мониторинг, сетевой маркетинг, видеоконференции и дискуссии, интерактивное телевидение, электронные средства массовой информации.
E-shopping
Многие специалисты во всем мире (маркетологи, рекламисты, экономисты, бухгалтеры, ИТ-менеджеры) осваивают реалии новой формы коммерции – онлайновые продажи, осознавая, что с помощью современных интернет-технологий они смогут вывести свои компании совершенно на иной профессиональный уровень. По данным исследовательской группы Forrester Research, объемы торговли через Интернет в США только по схеме «бизнес – бизнес» вырастут с 43 млрд долларов в 1998 г. до 1,3 трлн долларов в 2003 г.! Вы только вдумайтесь в эту цифру! Конечно, российским электронным магазинам еще очень далеко до таких показателей: по утверждению руководителей фирмы «Рексофт» – основателя известного интернет-магазина «Озон», оборот в декабре 1999 г. составил 60 тыс. долларов, через год перевалил за стотысячную отметку и в настоящее время продолжает расти.
Ассортимент товаров, продаваемых в виртуальных магазинах, достаточно узок: первое место занимают книги, далее идут видеокассеты и компакт-диски, затем компьютеры и комплектующие, бытовая и оргтехника, игрушки и посуда.
Рассмотрим более подробно понятие электронной торговли.
Электронная торговля, или E-shopping – это коммерчески обусловленное направление сетевой деятельности, базирующееся на двух первостепенных элементах: сбыт товаров широкого потребления и интернет-технологии. В зависимости от степени развития тех или иных функций электронной коммерции, а также технических возможностей организаторов онлайновых продаж, можно определить виды электронных магазинов.
Витрина. По сути, витрина не является полноценным магазином, так как в большинстве случаев реализует только рекламно-демонстрационные функции: на каком-либо интернет-ресурсе открывается раздел, полностью посвященный демонстрации товаров или услуг, потенциальный покупатель может ознакомиться с представленным ассортиментом, но чтобы сделать заказ и получить выбранный товар, ему все равно придется прибегнуть к таким традиционным действиям, как звонок по контактному телефону или приезд в офис продавца. Это занимает порой достаточно большое время, что в конечном результате может привести к тому, что покупатель передумает делать покупку вообще или решит воспользоваться услугами другой фирмы. Данный вид реализации товаров через Интернет не требует никакого дополнительного программного и аппаратного обеспечения.
Торговая площадка. Торговая площадка реализована практически так же, как и витрина, но ей присущи некоторые функции полноценного электронного магазина. В этом случае посетитель может ознакомиться с существующим ассортиментом, получить описание потребительских свойств интересующего его товара и, сделав заказ, получить товар, правда, только спустя какое-то время, необходимое для ручной обработки заказа. Этот вид онлайновых продаж чаще всего тоже не требует дополнительного или специализированного программного обеспечения: интерактивная регистрация посетителей, выбор нужного товара, составление и отправка бланка заказа могут быть реализованы посредством таких технологий, как PHP или CGI. Специального аппаратного обеспечения также не требуется.
Торговый рад. Сегодня в российском сегменте Интернета существует большое количество служб, представляющих собой так называемые «виртуальные торговые ряды», суть которых заключается в предоставлении для любых фирм и организаций бесплатной или платной возможности размещения ассортимента своих товаров или услуг, а также сопутствующей информации – прайс-листов, технического описания, демонстрационного или иллюстративного материала. Такая возможность является арендой виртуального магазина, который в данном случае будет считаться посредником между производителем и покупателем. Естественно, степень автоматизации деятельности по сбыту товаров и функциональность такого рода услуг зависят от конкретного торгового ряда, его технической оснащенности и еще целого ряда факторов. При работе с таким торговым рядом могут быть использованы самые разнообразные схемы: начиная с простой регистрации в качестве нового арендатора виртуального торгового места и загрузки данных о товарах, что не требует никакого специального аппаратного и программного обеспечения, и заканчивая открытием собственного «филиала» на базе головной службы. Примером последней схемы может послужить система электронных магазинов «Корзина.Ру» (г. Новосибирск), которая предлагает своим партнерам установить специальный рабочий сервер с соответствующим программным обеспечением (ПО), интегрированный в систему реализации товаров. В этом случае арендатор берет деньги за аппаратное и программное обеспечение, но все операции по работе с клиентами (демонстрацию, получение и обработку заказа, определение формы оплаты, доставку) он берет на себя. Со стороны партнера выполняется всего лишь одна функция: оперативное информирование администраторов арендатора о наличии товара на складе.
Автоматизированный магазин. Автоматизированный магазин – это полновесная виртуальная торговая служба, осуществляющая операции по работе с заказчиком посредством автоматического программного управления. В число выполняемых функций входят такие, как демонстрация товара, предоставление исчерпывающей информации, техническая поддержка клиентов, составление и обработка заказа, выписка счетов, перевод денежных платежей, подбор оптимального способа доставки и др. В данном случае присутствие человека тоже обязательно, однако здесь он осуществляет лишь общий контроль за работой всей системы.
После приведения классификации электронных (виртуальных) магазинов необходимо упомянуть основные требования к аппаратной и программной части онлайн-магазинов.
Аппаратное обеспечение электронного магазина. Речь пойдет о серверных комплексах, которые, собственно, и осуществляют процесс виртуальных продаж. Само собой разумеется, что рабочие возможности таких комплексов находятся в прямой пропорции с их стоимостью. Минимальным с точки зрения финансовых затрат вариантом может послужить семейство продуктов Intel InBusiness, которые позволяют осуществлять торговую деятельность в виртуальном пространстве, не имея Web-сервера. Интегрированная платформа Cisco Networked Office обеспечивает как внутренние коммуникации, так и внешние связи с клиентами и заказчиками, и больше подходит для предприятий среднего бизнеса. Крупные компании могут себе позволить раскошелиться на специализированные коммерческие Web-станции, которые помимо высокой цены имеют средства идентификации и аутентификации клиента, проверки и перевода денежных платежей и многое другое.
Программное обеспечение электронного магазина. В среднем, стоимость программного обеспечения для создания и поддержки электронного магазина колеблется от 800 до нескольких тысяч долларов – опять же в зависимости от рабочих возможностей того или иного программного комплекса. Зарубежные программные продукты более популярны, несмотря на более высокую цену. Возможно, причина заключается в большем ассортименте продуктов, чем могут предложить на сегодня российские разработчики. Перечислю некоторые пакеты: Microsoft Merchant Server, Oracle Internet Commerce Server, Netscape Commerce Xpert из зарубежных и «1С: Ар кадия интернет-магазин» из российских.
Система принятия решения о покупке. Итак, мы рассмотрели виды средств осуществления электронных продаж – виртуальных магазинов, требования к их аппаратной и программной части. Также, исходя из формулировки понятия E-shopping, мы пришли к заключению, что руководители виртуальных магазинов стремятся перенести опыт традиционной торговли на почву современных информационных разработок и технологий с целью обеспечения пользователей Интернета простой и нетруцоемкой возможностью осуществлять покупки в режиме онлайн. Электронный (виртуальный) магазин – это средство реализации этой цели, посредник между покупателем и продавцом. E-shopping подразумевает процесс ознакомления с ассортиментом товаров, их потребительскими характеристиками, стоимостью, далее их заказа и получения желаемого товара. Как видите, процедура организации покупки в электронном магазине практически аналогична действиям, которые мы производим в самом обычном продовольственном или промтоварном магазине. Но так ли просто протекают все стадии осуществления покупки в режиме онлайн, как и посредством традиционного шоппинга?
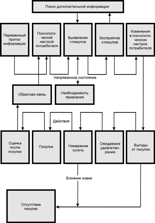
Американский ученый Ассаель Генри (Assael Нету) в своей книге "Потребительское поведение и маркетинговая деятельность" ("Consumer behavior and marketing action") приводит схематическое отображение всех стадий, которые проходит покупатель, прежде чем купить товар – "Систему принятия решения о покупке" (рис. 2.1). Эта система широко используется во всем мире и, как ни странно, распространяется и на российского покупателя. Однако только с точки зрения теории и в традиционной торговле. Тем не менее, давайте возьмем эту систему на вооружение, ибо впоследствии с ее помощью мы постараемся показать реальное состояние современной российской электронной торговли и выявить объективные причины создавшегося положения.

Рис. 2.1. Система принятия решения о покупке
Система принятия решения о покупке состоит из пяти основных этапов. Рассмотрим каждый этап с точки зрения реализации в электронных магазинах.
1. Поиск и переработка информации о товаре.
Захотев однажды что-либо приобрести через Интернет, человек в выборе конкретного электронного магазина будет опираться на наиболее достоверные данные: собственный опыт, впечатление знакомых, информацию в прессе. Полученная информация аккумулируется и под воздействием как внешних, так и внутренних обстоятельств, влияющих на формирование выбора, приводит к тому, что человек останавливается на чем-то одном (либо по тематике, либо по форме работы).
Следует заметить, что уже на данном этапе виртуальные магазины могут потерять своих потенциальных клиентов за счет того, что последние получат информацию, носящую либо строго негативный, либо противоречивый характер. Это может привести к формированию неблагоприятного образа как отдельного электронного сервиса, так и всей электронной торговли в целом.
2. Оценка товара до покупки.
По сути, результатом оценки является намерение купить или не купить определенный товар. Окончательный порядок системы принятия решения включает в себя приобретение необходимой марки, оценку этой марки во время потребления и сохранение информации в виде соответствующего психологического настроя. Однако не стоит забывать, что, возможно, потребитель уже знает, товар какой марки ему хочется приобрести, но в связи с определенными причинами сделать это в традиционных магазинах он не может.
В случае, когда посетитель виртуального магазина точно не знает, какой товар и с какими потребительскими характеристиками ему нужен, или вообще не разбирается в типах, спецификациях или разновидностях товара, электронная торговля уступает своему оффлайновому коллеге. Проявляется это в том, что в реальном магазине к каждому посетителю подходят индивидуально: человек может задать любые интересующие его вопросы, получить консультацию специалиста или совет. Причем процесс выбора, оценки и приобретения (или неприобретения) товара протекает в единовременном, разовом режиме. Безусловно, виртуальная торговая площадка тоже способна на многое, но все же нужно понимать, что львиную долю функций выполняет компьютер, запрограммировать который абсолютно на все случаи жизни просто невозможно. Специальная компьютерная программа может показать интересующий вас товар во всех ракурсах, предоставить полную документацию и описание, продемонстрировать товар в действии и т. д. Однако она не способна предусмотреть все возможные ситуации, в которых окажется посетитель; она не может дать незамедлительный ответ на самые каверзные и изощренные вопросы. Все, что в ее силах, – это перечень "часто задаваемых вопросов" (ЧаВо или FAQ), в котором вполне возможно и не окажется ответа, способного разрешить именно вашу проблему.
3. Намерение осуществить покупку.
При определении марки товара потребитель желает купить то, что соответствовало бы наивысшему уровню ожидаемого им качества. Посему процесс принятия решения о покупке не должен быть спешным. Реальна ситуация, когда посетитель одного виртуального магазина не удовлетворится его посещением, даже если он и найдет искомый товар. Причин тому может быть несколько: неудобная или запутанная навигация внутри электронного магазина, недостаток полезной или избыток бесполезной информации, слишком высокая цена, неприемлемая форма доставки, отсутствие квалифицированной поддержки и пр. В результате посетитель покидает данный магазин и начинает поиски другого, более подходящего.
Этот этап, показанный через призму действительности российской электронной торговли, перерастает в большую проблему, которая присуща на сегодня большинству отечественных виртуальных торговых сервисов. На основе многочисленных статистических данных можно заключить, что доминирующая часть российских электронных магазинов не устраивает своих посетителей по тем или иным причинам (основные изложены выше). С этой точки зрения, две формы осуществления торговой деятельности – виртуальная и реальная – тоже отличны, причем, снова в пользу последней. Исключение, пожалуй, составляет ценовой фактор, который порой играет значительную роль в традиционной коммерции.
4. Наличие или отсутствие покупки.
Потребительская система принятия решения о покупке показывает, что, возможно, покупка будет отложена на определенное время или потребитель вообще откажется от приобретения данного товара. На примере это может выглядеть так: вы решили подыскать себе новый компьютер в Интернете, так как ваш старый сломался, а в обычных магазинах вас что-то не устраивает. Вы заходите в один электронный магазин, но сталкиваетесь с высокими ценами, находите другой, но там нет нужной вам конфигурации, подыскиваете третий, но не рискуете купить из-за отсутствия технической документации и т. д. В результате вы приходите к выводу, что гораздо проще и дешевле будет починить старый компьютер.
Другой не менее распространенной причиной, по которой посетитель не делает заказа товара, является недоверие к самому электронному магазину. Здесь уже замешан российский менталитет, особенности мышления, сложившиеся стереотипы поведения. Но что делать, если не привык российский человек доверять банкам? Слишком много горьких примеров предоставила нам история. Сейчас это перерастает в большую и как никогда актуальную проблему, которая преграждает путь электронной коммерции к преобладающей массе населения России, в особенности со средним уровнем жизни. В США такой трудности не существует: если американец заказал себе через Интернет спортивный тренажер, сообщив при этом номер своей кредитной карточки, то он уверен, что приобретенный им товар будет доставлен строго в соответствии с условиями виртуальной продажи. С другой стороны, в настоящее время, когда в мировом сетевом сообществе прокатывается волна хакерских атак, уровень доверия к некоторым онлайновым структурам неминуемо должен понизиться.
В том случае, если посетитель что-либо приобрел в виртуальном магазине и получил товар в точности с тем, как это было расписано в перечне условий продаж, ситуация ясна. Скорее всего, человек и дальше станет делать покупки через Интернет, прежде всего в этом же магазине, который получит статус надежного и удобного сервиса. Хотя к другим аналогичным службам потребитель тоже будет присматриваться.
5. Оценка товара после покупки.
Приобретя товар, потребитель будет проверять его в процессе эксплуатации, в результате чего сделает вывод о том, удовлетворен ли он покупкой или нет. От этого зависит дальнейшее поведение человека в отношении электронных магазинов. Во-первых, человек сопоставит уровень своих ожиданий от потребительских свойств приобретенного товара с реальным его уровнем. Во-вторых, оценка товара после покупки формирует решение о том, чтобы приобретать еще раз эту марку и в этом магазине или попробовать другую марку и другой магазин. Часто неудовлетворение приобретенным в виртуальном магазине товаром отождествляется с отрицательным образом самого магазина. Это неверно, хотя виноват в таком предубеждении только магазин, в организации услуг которого присутствует что-либо, вызывающее у клиентов дискомфорт и отрицательные эмоции.
Подводя итоги, можно увидеть, что во многом виртуальная торговля приблизилась к традиционной вплотную. Особенно это заметно в степени автоматизации услуг по представлению товара, описанию его потребительских характеристик, структуре выбора и определения действительно необходимого наименования. Однако в таких областях, как единовременная техническая поддержка, консультации потребителя и мгновенная реакция продавца на запросы покупателя в зависимости от конкретной ситуации, электронная коммерция пока что еще отстает от традиционной по причине невозможности предусмотреть все случаи жизни на программном уровне.
Бизнес-операции
Руководители многих компаний пребывают в последнее время в большом беспокойстве: стремительное распространение электронной модели ведения бизнеса грозит в кратчайшие сроки вытеснить с рынка традиционные средства работы. Наиболее отчетливо эта тенденция прослеживается в области операций с ценными бумагами, туристического бизнеса и управления финансами. Реализация различных бизнес-операций как компонента системы электронной коммерции подразумевает создание и сопровождение банковских, финансовых, корпоративных информационных сетей, причем на межрегиональном уровне.
Но несмотря на то, что сегодня системы электронной коммерции переживают бурный рост, на этом рынке существует целый ряд проблем. Прошли первые впечатления от возможностей электронного бизнеса как легкого и наиболее доступного способа ведения хозяйственной деятельности, люди наконец-то осознали, что электронный бизнес ничем не отличается от бизнеса в традиционном понимании: необходима тщательная и квалифицированная подготовка кадров, логическое мышление и знание стратегий поведения потребителя, умение адаптировать технические достижения нации в условиях функционирования сложившейся бизнес-модели и многое другое. Оказалось, что иметь свое собственное дело в Интернете – это не просто хобби, приятное времяпровождение, возможность снятия напряжения после тяжелого трудового дня, а адский труд. Выяснилось, что этот род деятельности требует больших человеческих ресурсов, развитой и постоянно совершенствующейся технической базы, отработанной до мелочей и не терпящей досадных сбоев системы взаимоотношений между продавцом и покупателем, учета особенностей рынка, умения быстро анализировать ситуацию и всегда смотреть на шаг-полтора вперед своих конкурентов. Возможно, вы скажете: "Но с таким же успехом все эти требования можно отнести и к традиционной (оффлайновой) системе ведения бизнеса" – и будете правы. Разумеется, можно. Иначе рынок систем электронной коммерции не имел бы права на существование. В связи с этим рассмотрим проблемы, присущие современному электронному бизнесу.
Снижение объема доходов и прибыли. Согласно утверждению многочисленных исследовательских групп, прибыль является основным стимулом развития систем электронной коммерции. Само собой разумеется, на первом этапе работы подобной системы материальных затрат не избежать. Однако впоследствии руководители большинства интернет-проектов, реализующих ту или иную систему ведения электронного бизнеса, идут на сознательное сокращение расходов за счет мер, прямо или косвенно отрицательным образом влияющих на состояние (в том числе и финансовое) проекта. Примером таких мер могут послужить мероприятия по обновлению набора услуг или возможностей, полная или частичная реконструкция Web-сайтов проекта, переоформление или аннулирование контрактов с другими сетевыми проектами.
Если раньше все внимание руководителей, использующих системы электронной коммерции, было приковано к поиску новых форм предоставления услуг потребителю, их совершенствованию и модернизации (что, естественно, влекло за собой большие расходы на программную и аппаратную базу на интернет-платформе), то сегодня основной целью большинства электронных коммерсантов является искусственное занижение затрат на рекламу и техническую часть и перенаправление освободившихся денег в русло маркетинговых и социологических исследований. Причем последние проводятся исключительно для удержания старых клиентов, так как новые навряд ли уже смогут заинтересоваться ими.
Растет и крепнет конкуренция. Оказывается, что рынок электронной коммерции тоже имеет свои ограничения и правила. Особые правила ведения бизнеса в условиях принятых электронных бизнес-моделей взаимоотношений между партнерами. И как следствие – крах многочисленных компаний и проектов, не сумевших вовремя оценить всю серьезность явления под названием E-commerce.
На фоне разворачивающихся событий проявляется новая тенденция, которая снова не предвещает ничего хорошего многим электронным компаниям: оффлайновые организации, придя к заключению, что рынок электронных услуг весьма перспективен, открыт для инвестиций, которые у них имеются, и сможет вывести эти компании на совершенно новый этап развития, начинают мощнейшую атаку практически всех сегментов рынка систем электронной коммерции. Многие из них добиваются успеха, сделав ставку на стратегию мирного сосуществования и сотрудничества двух подразделений – онлайнового и оффлайнового. Что примечательно, такой симбиоз вскоре становится обычным явлением не только в рамках одной корпорации: примерно с конца 1999 г. все чаще и чаще регистрировались случаи заключения партнерских соглашений между строго онлайновыми структурами и исключительно традиционными компаниями.
Недоверие потребителей. Также на развитие систем электронной коммерции большое влияние оказывают недовольство и недоверие пользователей. Причин тому может быть несколько: опасность мошенничества в онлайновых аукционах; недоверие к товарам, предлагаемым в электронных магазинах; высокая цена; отсутствие гарантии или обслуживания; форма демонстрации или доставки товаров покупателю.
Снижение объема инвестиций. 2000 г. ознаменовал собой понижение интереса инвесторов к интернет-проектам. Это связано с тем, что вопрос благополучия и вообще существования многих электронных компаний находится в ведении инвесторов, которые сегодня не особенно стремятся вкладывать огромные деньги в электронный бизнес в связи с наметившейся перестановкой приоритетов в отношении ведения бизнеса в Интернете.
Технические проблемы. К основным проблемам технического характера можно отнести недоработки «Ъ2Ъ» – интеграции систем управления услугами компаний, программное изменение работы Web-серверов электронных магазинов и их техническое обслуживание, а также многочисленные случаи несоблюдения предписаний, указанных в технической документации и др.
В заключение разговора о системах ведения электронной коммерции попробуем сделать прогноз на будущее. Безусловно, системы электронной коммерции имеют огромные перспективы. Остается только надеяться, что глобальные изменения в организации и усовершенствовании электронных бизнес-моделей, средствах персонализированного подхода к покупателям интернет-магазинов и продвижении так называемой «интеллектуальной» электронной коммерции (E-intelligence), подразумевающей перестройку существующих коммерческих виртуальных служб с целью достижения функций, гораздо больших, чем для простой обработки транзакций, коснутся и нашей страны и позволят хотя бы немного приблизиться к мировым стандартам.