Читать книгу "Создание своей игры"
Автор книги: Андрей Усачев
Жанр: Жанр неизвестен
Возрастные ограничения: 18+
сообщить о неприемлемом содержимом
Создание своей игры
Андрей Усачёв
© Андрей Усачёв, 2020
ISBN 978-5-0051-2158-5
Создано в интеллектуальной издательской системе Ridero
Введение. Настольная психологическая игра – что это?
Для простоты и сокращение я буду просто писать «игра», подразумевая «настольная психологическая игра».
Доброго утра! С сей поры начинается твой рассвет в создании своей игры.
Игры, про которые пойдет речь в данной книге – это активная форма обучения с элементами развлечения в виде настольной игры.
Прошу обратить ваше внимание, что игра – это всего лишь увлекательная форма, в которую завернута умная начинка.
Исходя из определения, можно понять, что разработка игры состоит из двух ключевых моментов: полезное наполнение игры и развлекательная обертка, в виде настольной игры.
Почему умное содержание заворачивается именно в игру, а не в какую-либо другую форму?
На это есть несколько ключевых ответов:
– Лучшие практики обучения детей и взрослых представляют собой игру (ролевую, сюжетную, упражнения в тренингах, деперсонализация во многих психологических практиках (например, символодрама), также является элементом игры). То есть, игра – это одна из самых удобных форм для быстрого и качественного донесения информации и обучения.
– Коробка с игрой – материальный продукт, который можно легко передавать и продавать. И, как следствие, начать достойно зарабатывать благодаря своему интеллекту.
– Выбор механики и сюжета игры – облегчает и улучшает бессознательное восприятие заложенной в игре информации.
Несмотря на то, что внешне процесс разработки игры выглядит в виде двух составляющих, на самом деле, существует еще две подводные составляющие игры:
– Подготовительный этап. Определение узкой темы игры, определение целевой аудитории участников игры.
– Контент игры. Определение ключевого запроса на игру, определение конечного результата игры, составление пути, то есть, как участник проходит от запроса до разрешения. Прописывание заданий.
– Игра. Придумывание общей метафоры, нарратива, сценария игры, ДУША игры.
– Маркетинг. Дизайн, упаковка, издание, проведение и продажи игры.
В данной книге мы разберем все четыре этапа, приготовьте блокнот, карандаши – мы начинаем!
Глава 1. Тема игры
В процессе разработке игры у нас будут встречаться ключевые переломные моменты, которые кардинальным образом будут влиять на конечный результат, в этих моментах надо быть внимательным и аккуратным.
Первым таким переломным моментом является выбор темы игры.
Для того, чтобы игра получилась качественной, полезной и интересной, необходимо обратить внимание на каждый из нижеперечисленных нюансов.
Выбирая тему вы должны принимать на себя ответственность, за то, что будете нести в массы с помощью данной игры. Поэтому, убедитесь, что вы действительно разбираетесь в выбранной теме, имеете личные результаты в этой области, имеете клиентский опыт и теоретическую базу.
Если вы затрудняетесь с выбором по вышенаписанному критерию – обратите внимание на 10 последних клиентов, которые к вам обратились за помощью и получили (получают) желаемый результат. Именно этот запрос, под общим знаменателем и возьмите для будущей игры.
Если у вас нет 10 клиентов, или есть, но за промежуток более чем полгода, значит, вам еще рано создавать собственный продукт, в виде игры. Лучше сосредоточиться на приобретении опыта, и через время вернуться к идее разработки своей игры.
Следующим важным моментом в выборе темы является сужение темы. Ключевой причиной для сужения является тот факт, что игра – это ограниченное по времени (и пространству) мероприятие, поэтому, чтобы не мучиться с впихиванием невпихуемого – просто сузьте тему. Лучше сделать серию игр, даже с одним и тем же механизмом и сценарием, но на узкие темы, чем сделать одну игру «про фсё».
Второй аргумент в пользу сужения темы: тема игры – это нечто целое, которое вы, будто под микроскопом будете рассматривать более детально, то есть дробить на составляющие. Чем крупнее будет ваша тема, тем крупнее, то есть более поверхностным, будет рассмотрение деталей. Если же вы в большой теме будете рассматривать максимально подробно, то есть дробить дробные части, то получится слишком громоздкая неиграбильная штука с огромным талмудом правил.
Как избежать этой громоздкости мы поговорим более подробно в главе про составление схемы игры.
Для того чтобы сузить свою тему по этому критерию – просто возьмите один ключевой развернутый ответ на часто встречаемые запросы клиентов.
Например, клиенты могут приходить с запросами: «Как мне научиться управлять своим временем?» или «Как мне успевать делать все дела?» или «Где найти время для реализации мечты?» или «Что мне сделать, чтобы жить идеальной счастливой жизнью?». Ответом на все эти запросы, по контексту клиентского запроса может быть: «Сформулируйте четкую цель, отбросьте все лишнее и сконцентрируйтесь на главном». Именно такой посыл заложен в моей игре «#методУсачёва»
Мораль:
Выберите одну узкую, конкретную, понятную (для потенциального участника игры), интересную тему для игры. При выборе основывайтесь на собственном опыте, теоретических и практических знаниях в этом и смежных вопросах.
Если у вас остались какие-либо вопросы или вы хотите обсудить со мной концепцию своей игры и получить обратную связь – вы можете записаться на первую бесплатную консультацию ко мне, написав в директ в Instagram @usachev_psychology
Глава 2. Целевая аудитория
Для того чтобы игра получилась не просто хорошая, но и приносила реальную пользу людям, для этого необходимо сделать игру для конкретного человека.
Люди ошибочно предполагают, что их проблемы уникальны, и что у конкретного человека, в конкретный промежуток времени самая сложная проблема в мире. На самом деле это ложное заблуждение, которое играет важную и полезную роль в играх, в частности.
Несмотря на то, что каждый из нас индивидуален, тем не менее, с одной и той же проблемой существуют огромное количество людей.
Для того чтобы дать ответ на конкретный запрос этому пласту населения, и сделать это таким образом, чтобы это показалось максимально индивидуально (и это будет действительно индивидуально, без притворства), для этого необходимо максимально детально прописать один конкретный образ потенциального клиента.
Когда перед вашим мысленным взором будет один конкретный клиент, вы с легкостью сможете сделать для него индивидуальную игру, которая будет восприниматься всеми людьми, которые схожи с этим «конкретным клиентом», как индивидуальная.
Именно на этом факте и строится «волшебство» гадания, астрологии, предсказаний и прочих магических штук.
Ваш «конкретный клиент» может быть действительно реальным нынешним или бывшим клиентом, или, это может быть собирательный образ клиентов.
Важно прописывать не группу людей, а именно одного, конкретного, можете, даже, дать ему имя.
Ключевые вопросы для описания «конкретного клиента»:
– Пол
– Возраст
– Семейное положение, наличие и количество детей/внуков
– Род деятельности
– Личный доход в определенный промежуток времени (в день, в неделю, в месяц, в год; как вам удобнее)
– Хобби
– Ценности
– Где и как предпочитает проводить время
– Ключевая проблема, почему обращается к вам
– Что произойдет, если не разрешит эту проблему
– Что мешает решить эту проблему самостоятельно
– На каком этапе решения проблемы находится
– Как изменится жизнь после решения проблемы
– Как и где он/она узнает о вас и/или вашем продукте (игре)
– Готовность к покупке.
Здесь приведены только ключевые вопросы для описания «конкретного клиента», вы можете расписать более детально, вплоть до цвета волос и любимого кофейного напитка.
Еще один важный момент в описании целевой аудитории, который необходимо понимать – это то, что конечный потребитель игры, то есть участник игры, может, и, чаще всего, отличается, от покупателя самой игры. Но описанием целевой аудитории самой игры, то есть коробки, необходимо заниматься после того, как черновик игры будет готов.
Мораль:
Для того чтобы игра получилась с эффектом индивидуального подхода и максимально помогала клиентам получать ответ на свой вопрос – необходимо прописать одного яркого и конкретного клиента и дать ему имя. Помните про парадокс: чем уже вы ориентируетесь – тем больше клиентов получаете.
Если у вас остались какие-либо вопросы или вы хотите обсудить со мной целевую аудиторию своей игры и получить обратную связь – вы можете написать мне в директ в Instagram @usachev_psychology, я вам обязательно отвечу.
Глава 3. Схема игры
Теперь, когда у вас есть конкретный запрос, то есть узкая тема для игры и конкретное видение участника игры – самое время прописать содержание игры.
Прописывание содержания игры необходимо для того, чтобы в дальнейшем это не занимало вашу оперативную память и для того, чтобы вы определились окончательно, какие блоки точно будут в вашей игре и каких блоков точно не будет в вашей игре.
Для того чтобы прописать содержание наверняка, необходимо для начала ограничиться «Точкой «А» и «Точкой «Б».
Точка «А» – это клиентский запрос, который может звучать, например: «Как мне повысить собственную самооценку?» (запрос взят из моей игры «Я счастлив») или «Как вернуть страсть в отношениях с мужем?» (запрос взят из игры моей выпускницы Екатерины Попелушко «Брак или союз»)
Точка «Б» – это то, что должно в идеале произойти с клиентом. То есть, что клиент должен вынести из игры. Например: «Для того чтобы реализовать свою цель (написанную в начале игры) мне необходимо выполнить дела, которые принесли мне 3 и 5 «ключиков» в ходе игры» и перестать заниматься делами, которые принесли мне 0 и 1 «ключик» в ходе игры». Точка «Б» взята из моей игры «#методУсачёва».
«Для того, чтобы люди меня ценили мне необходимо обратить внимания на сильные навыки выбранные в ходе игры». Точка «Б» взята из игры моей выпускницы Натальи Барвинской «Маркетинг жизни».
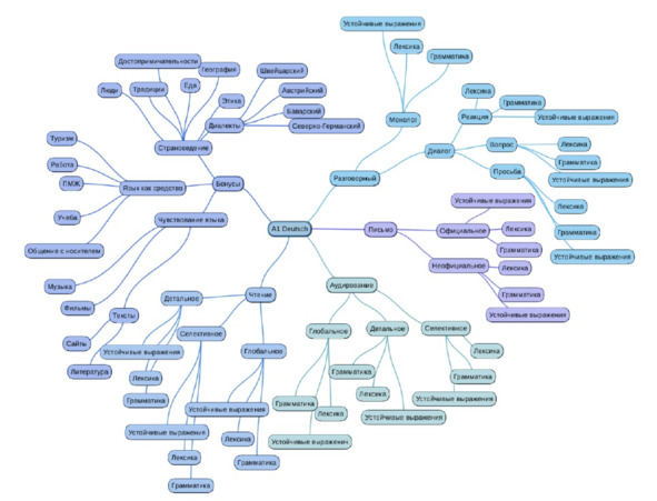
После того, как вы ограничили игру, можно прописать основные блоки, которые должен пройти/осознать/научиться клиент, как показано на примере игры моих выпускников «Deutsch zentrum Tjumen» игры «А1 ли Herr Steiner» на рисунке 1

Рисунок 1. Структура игры «А1 ли Herr Steiner»
То есть у вас должна получиться подробная схема вашей будущей игры, которая, по своей сути, была бы содержанием книги, если бы вы делали не игру, а писали бы книгу.
Мораль:
Для того чтобы начать прописывать игру – необходимо определиться с ее будущем наполнением. Ограничиться точкой старта и точкой финиша игры, прописать детально путь достижения точки финиша, начиная с точки старта.
Если у вас остались какие-либо вопросы или вы хотите обсудить со мной концепцию своей игры и получить обратную связь – вы можете записаться на первую бесплатную консультацию ко мне, написав в директ в Instagram @usachev_psychology
Глава 4. Метафора игры
Поздравляю! Вы только что закончили подготовительный этап своей будущей игры. Начнем создавать, непосредственно, игру.
На начальном этапе надо придумать единую метафору, визуальный образ темы своей игры. С чем ассоциируется ваша тема у вашего потенциального участника игры?
Например, в моей игре «Я счастлив» этот образ представлен в виде синей птицы счастья; в игре «Влиятельный дурак» – в виде рукопожатия; в игре моей выпускницы Марии Новокшановой «В поисках главного инженера» – в виде схемы несуществующего завода.
Ассоциации бывают трех разных видов: прямолинейные, отдаленные и промежуточные.
Прямолинейные ассоциации – это такие ассоциации, где не надо проводить длинных логических цепочек между ассоциацией и темой игры, например, в игре по технике безопасности «В поисках главного инженера» – ассоциация: территории завода – является прямолинейной ассоциацией. Или, самый простой пример: в моей игре «#методУсачёва», посвященной тайм-менеджменту ассоциацией является «часы».
Отдаленные ассоциации, или непрямолинейные – это такие ассоциации, к которым надо проводить длинные логические цепочки. Это ассоциации, которые могут быть совершенно не очевидными. Это ассоциации, которые могут быть понятны только узкой целевой аудитории игры и не понятны не целевой аудитории игры.
Например: в игре моей выпускнице Ирины Данилевской «Про себя любимого» ассоциацией к игре (гештальт подход) является бабочка, состоящая из кусочков, которую участники собирают в ходе игры.
Другой пример, в игре моей выпускнице Ксении Пермяковой «В интернет легко 2» ассоциацией к игре является космос и планеты. То есть, интернет пространство сравнивается с космосом.
Промежуточные ассоциации – это ассоциации, к которым надо провести логическую цепочку, но эта цепочка очевидная (человек понимает взаимосвязь между темой и визуальным образом, но в первые секунды не может сразу это объяснить. «Вертится на языке»). Как правило, подобные ассоциации остроумные.
Например, к такой ассоциации можно отнести «Рукопожатие» из моей игры «Влиятельный дурак».
Внимание! Это не конец книги.
Если начало книги вам понравилось, то полную версию можно приобрести у нашего партнёра - распространителя легального контента. Поддержите автора!