Текст книги "Бюджетирование: самоучитель"
Автор книги: Денис Шевчук
Жанр: Экономика, Бизнес-Книги
сообщить о неприемлемом содержимом
Текущая страница: 5 (всего у книги 18 страниц) [доступный отрывок для чтения: 5 страниц]
Т.е., изменение задачи, решаемой подразделением, может приводить к изменению уровня его финансовой ответственности. Поэтому, создавая финансовую структуру, руководство предприятия должно поставить четкую управленческую задачу – за что должны отвечать подразделения и на каком уровне. Тогда финансовая структура, как инструмент, будет точно соответствовать требованиям управления, направленного на достижение целей, стоящих перед предприятием.
Создана финансовая структура и представлена во всех необходимых форматах. Заключительный шаг – подготовка Положения о финансовой структуре, которое будет в дальнейшем являться регламентным документом, определяющим порядок ее создания и изменения, и содержать текущее состояние. Для этого создается текстовый документ, соответствующий своим форматом принятым на предприятии стандартам и содержащий все полученные в процессе работы результаты.
Структура Положения определяет состав и количество разделов:
1. Общие положения – порядок разработки и изменения Положения;
2. Базовые принципы – теория бюджетного управления;
3. Бизнесы Компании – краткое описание бизнеса предприятия;
4. Структура центров финансовой ответственности (ЦФО) – перечень ЦФО;
5. Распределение организационных звеньев по ЦФО – состав оргзвеньев, входящих в ЦФО;
6. Руководители ЦФО – перечень должностей и ФИО руководителей ЦФО.
Правила и требования системы бюджетного управления являются обязательными для выполнения всеми подразделениями предприятия.
ѻ Процесс бюджетного управления
Бюджетное управление – оперативная система управления компанией по центрам ответственности через бюджеты, позволяющая достигать поставленные цели путем наиболее эффективного использования ресурсов.
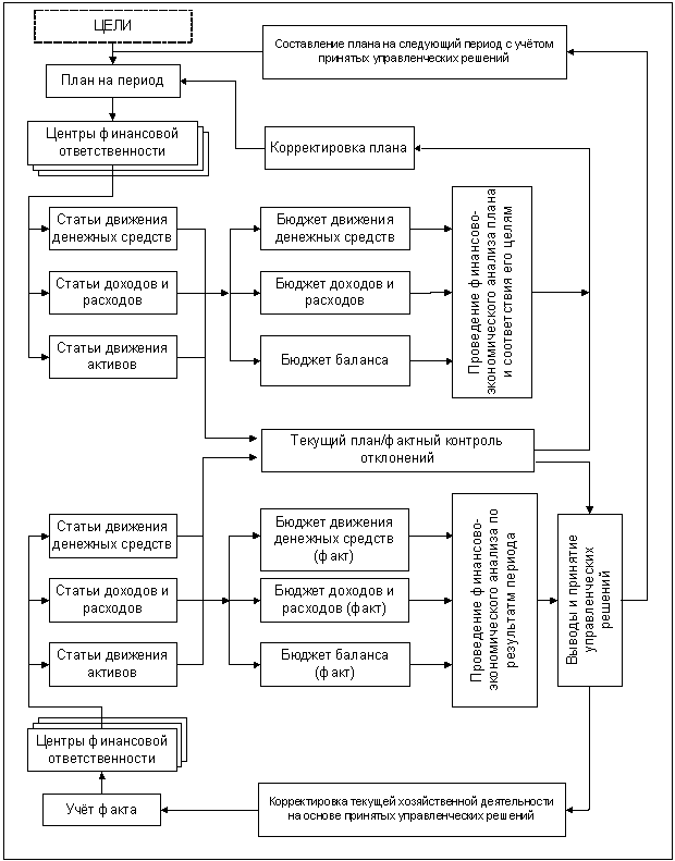
Процесс бюджетного управления представлен на схеме (рис. 12) и выполняется в следующем порядке:
ѻ Планирование (разработка бюджетов)
Компания устанавливает цели своего развития, что на схеме обозначено пунктирным прямоугольником «Цели». В соответствии с утвержденным регламентом на основе указанных целей все ЦФО формируют по статьям свои бюджеты, данные которых консолидируются на уровне предприятия, и на их основе создаются три основных прогнозных бюджета: Бюджет движения денежных средств (БДДС), Бюджет доходов/расходов (БДР), Управленческий баланс (см. “Положение о бюджетной структуре” и “Положение о планировании”). Эти прогнозные отчеты дают возможность на стадии планирования представить в конкретных финансовых терминах ликвидности, рентабельности и стоимости то состояние предприятия, к которому оно придет, если удастся осуществить все решения, запланированные по достижению поставленных целей. Если руководство путем анализа убеждается, что такой результат его устраивает, то планы принимаются к исполнению, если нет, итерация составления планов повторяется, пока не будет найден оптимальный вариант.

Подготовленный и согласованный путем итераций прогнозный план предприятия в форме бюджета после анализа на соответствия поставленным целям утверждается руководством и становится директивным документом, обязательным к исполнению для всех ЦФО (и предприятия).
ѻ Учет фактических данных и контроль отклонений
Переходя к практической реализации своих планов, предприятие ведет учет фактических данных, что обозначено прямоугольником «Факт» (см. “Положение об управленческой учетной политике”). Все ЦФО и предприятие в целом ведут свою оперативную деятельность, учитывая фактические данные в тех же регистрах, что и планировали. Выполнение своих функциональных обязанностей каждое подразделение осуществляет в рамках бюджета своего ЦФО, отвечая, таким образом, за его соблюдение, что должно гарантировать предприятию получение запланированного финансового результата.
Для контроля за соблюдением бюджетов в текущем режиме ведется постоянное отслеживание возникающих отклонений фактических данных от запланированных (формат план-фактных отклонений – см. “Положение о финансово-экономическом анализе”), что позволяет как каждому ЦФО, так и предприятию в целом оперативно выявлять негативные тенденции с целью их предотвращения на ранней стадии развития ситуации.
ѻ Анализ исполнения и отчетность
Анализ осуществляется на всех стадиях бюджетного управления – сначала анализируются планы, потом анализируются возникающие отклонения в текущем режиме, и последним проводится анализ отчетности о фактическом выполнении бюджета ЦФО и всего предприятия как на промежуточных этапах (например, неделя, месяц, квартал), так и после завершения бюджетного периода (год).
ѻ Принятие управленческих решений
Данные анализа используются для принятия управленческих решений – в текущем режиме, и корректировки планов – по результатам завершения бюджетного периода и формирования нового бюджета на следующий плановый период, далее действия повторяются в описанном выше порядке (см. “Положение о планировании”).
При этом выполнение текущих планов одновременно означает и реализацию части (этапа) долгосрочного (стратегического) плана предприятия. Если фирма не выдерживает текущие показатели, запланированные в соответствии со стратегическими целями, то и стратегический план по их достижению выполнен не будет. Таким образом, бюджетное управление органично встраивается в систему стратегического управления и помогает реализовывать стратегию предприятия.
Финансовая структура
Выполняя свои функциональные обязанности, каждое подразделение предприятия своими действиями вносит свой вклад в общий финансовый результат в виде доли приносимых доходов или затрат. Доходы или затраты – определяется в зависимости от вида функциональной деятельности данного подразделения. Если сопоставить все доходы и расходы от деятельности всех подразделений предприятия, то получится общий финансовый результат. Связав воедино исполнение функциональных обязанностей с уровнем приносимых доходов или затрат и определив, тем самым, такую двуединую ответственность, подразделение превращается в центр ответственности. Оно должно так исполнять свой функциональные обязанности, чтобы соблюдался установленный для него уровень финансовой ответственности. И контролировать в этом случае необходимо как действия (исполнение функционала), так и уровень финансовой ответственности, что будет гарантировать предприятию получение искомого результата.
ѻ Центр финансовой ответственности (ЦФО) – структурное подразделение, осуществляющее определенный набор хозяйственных операций, способное оказывать непосредственное воздействие на расходы и/или доходы от этих операций и отвечающее за величину данных расходов и/или доходов.
ѻ Управление центрами ответственности предприятие осуществляет через финансовую структуру.
ѻ В финансовой структуре структурными единицами являются центры финансовой ответственности (ЦФО).
ѻ Финансовая структура создается на базе организационной структуры. Все подразделения классифицируются по видам доходов/расходов, которые они несут в процессе своей деятельности, и им присваивается статус соответствующего ЦФО. Оргструктура справочно представлена ниже.
В финансовой структуре выделяется пять основных типов ЦФО:
ѻ Центры инвестиций
ѻ Центры прибыли
ѻ Центры маржинального дохода
ѻ Центры дохода
ѻ Центры затрат
Данная классификация основана на разделении ЦФО по видам доходов/затрат, которые определяются, исходя из функциональной деятельности центра.
ѻ Центры затрат образуют подразделения, которые для выполнения своих функциональных обязанностей потребляют различные ресурсы, что означает для предприятия затраты. Соответственно, они отвечают за величину произведенных в своей деятельности затрат. Примером Центров затрат являются различные производственные подразделения и функциональные службы (цех, склад, бухгалтерия, реклама, охрана). Центры затрат определяют расходную часть бюджета предприятия.
ѻ Центры дохода отвечают за доход, который они приносят фирме за счет своей деятельности и определяют доходную часть бюджета. Центром дохода может выступать подразделение компании, занимающееся реализацией готовой продукции, товаров и услуг, т.е. функционально предназначенное для получения дохода в виде выручки (Отдел продаж, склад-магазин, оптовая база, сеть агентов, фирменных магазинов и т.д.).
ѻ Центры маржинального дохода несут ответственность за величину получаемого маржинального дохода. Создаются на предприятиях, где есть подразделения, осуществляющие более сложный вид деятельности – не одно производство (как центры затрат), и не одну торговлю (как центры дохода), а, например, производство и реализацию продукции определенной номенклатуры, т.е. фактически являются отдельными бизнес-направлениями (бизнесами). Бизнесы отвечают за эффективность деятельности, контролируя доходную и расходную части своего направления. Мерой эффективности бизнеса будут являться не доходы и затраты направления по отдельности, а разница между ними в виде маржинального дохода. Под маржинальным доходом (прибылью) понимается разница между выручкой и прямыми (прямо прослеживаемыми до объекта возникновения) затратами.
Полученная таким образом сумма маржинального дохода идет сначала на покрытие накладных затрат направления, потом накладных предприятия и далее на формирование чистой прибыли всего предприятия. То направление, которое приносит наибольший маржинальный доход, является и наиболее выгодным для предприятия. Таким образом, предприятие обеспечивает эффективность деятельности своих отдельных направлений бизнеса, ставя им в ответственность уровень маржинального дохода
ѻ Центры прибыли отвечают перед руководством суммой заработанной прибыли, т.е., они по аналогии с центрами маржинального дохода контролируют как расходную, так и доходную сторону своей деятельности. Но центры прибыли рассчитывают доходы и затраты не отдельного направления, а всего предприятия в целом. Соответственно, центром прибыли выступает предприятие, как самостоятельное, так и в составе многоуровневой структуры, например, холдинга.
ѻ Центры инвестиций являются верхним уровнем финансовой структуры. Они имеют право управлять не только оборотным капиталом, т.е. отвечать за объем заработанной прибыли, но и управлять необоротными активами (основными средствами), в том числе, осуществлять инвестиции (и дезинвестиции). Например, построить новый цех, поменять устаревшее оборудование, а в больших масштабах – купить фирму, продать бизнес и т.д. В этом случае центр инвестиций контролирует окупаемость этих инвестиций, и, таким образом, отвечает за рентабельность всех активов фирмы. Центр инвестиций уже всегда только предприятие – либо самостоятельное, либо головная компания многоуровневой структуры.
ѻ Центр финансового учета (ЦФУ) – структурное подразделение, которое ведет учет установленных для него показателей доходов и/или расходов, но не отвечает за их величину.
ѻ Каждый ЦФО осуществляет свою деятельность в соответствии с бюджетом доходов и/или расходов, спланированных на текущий период.
ѻ Основной задачей ЦФО является выполнение своих производственных заданий в рамках установленных бюджетом показателей.
ѻ Каждый ЦФО действует на основе собственного «Положения» о ЦФО.
Постановка бюджетного управления
Постановка бюджетного управления – комплекс организационно-технических мероприятий по разработке и внедрению системы бюджетного управления.
Проведение работ по постановке системы бюджетного управления компанией осуществляется поэтапно в следующем порядке:
1. Проектирование финансовой структуры
На основе организационной структуры компании разрабатывается финансовая структура. В рамках этой работы из организационных звеньев (подразделений) формируются Центры Финансовой Ответственности (ЦФО), и строится модель финансовой структуры.
2. Формирование бюджетной структуры
Определяются виды бюджетов, которые необходимо вести предприятию, устанавливаются взаимосвязи их формирования, уровни консолидации и их внутренняя структура на основе справочников бюджетных статей.
3. Разработка внутренней учетной политики
Формируются организационные основы ведения учета, выбираются принципы документирования хозяйственных операций и методы оценки имущества, определяются методика и техника ведения учета.
4. Разработка системы планирования
Определяется порядок планирования – от формирования плана продаж предприятия до утверждения основного бюджета предприятия, с указанием участников процесса планирования, регламентов их действий, формы документов и сроков их разработки, согласования и утверждения.
5. Разработка системы финансово-экономического анализа
Определяется состав методов анализа, порядок их проведения, формируется система отчетности с указанием участников процесса анализа, регламентов их действий, подготовки и предоставления отчетов.
6. Регламентация
Результаты всех проведенных работ должны быть формализованы, т.е. закреплены в регламентных документах предприятия. Для этого все этапы завершаются подготовкой соответствующих Положений:
ѻ Положение о финансовой структуре
ѻ Положение о бюджетной структуре
ѻ Положение об управленческой учетной политике
ѻ Положение о планировании
ѻ Положение о финансово-экономическом анализе
ѻ Положение (я) о центрах финансовой ответственности (ЦФО)
Бюджетная структура
Описав финансовую структуру, мы определили, кто на предприятии и за какие показатели (на самом верхнем уровне: доходы, затраты, прибыль и т.д.) несет ответственность. Вслед за этим необходимо определить, как будет нестись такая ответственность, т.е. создать инструмент, через который будет устанавливаться значение (величина) финансовой ответственности и контролироваться ее соблюдение как по каждому ЦФО, так и по всему предприятию. Таким инструментом является бюджет.
В своей деятельности предприятие в целом и каждое из его подразделений должны придерживаться разработанного плана (бюджета) для того, чтобы достичь целевых финансовых показателей. Чтобы проанализировать фактически достигнутые результаты и сравнить их на соответствие плановым, учет необходимо вести в том же формате, в каком составлялся план. Таким образом, бюджет – это не только план: любой бюджет рано или поздно становится документом, отражающим факт хозяйственной деятельности. Отсюда формулировка:
Бюджет – финансовый документ установленного формата, по которому происходят планирование и учет результатов хозяйственной деятельности.
Тогда цель составления бюджета – планирование и учет финансовых результатов деятельности предприятия.
При этом предприятие – понятие многогранное, в том числе и с точки зрения финансов. Необходимо составлять планы и контролировать их исполнение, как по всему предприятию, так и по различным областям деятельности (продажи, закупки, производство и т.д.), и по Центрам Финансовой Ответственности. Соответственно, эти три бюджета называются: бюджет предприятия,функциональный бюджет и операционный бюджет.
ѻ Бюджет предприятия – это план, составленный на следующий период в натуральном и денежном выражении и определяющий потребность предприятия в ресурсах, необходимых для получения запланированных доходов.
ѻ Функциональный бюджет – бюджет, описывающий определенную сторону деятельности предприятия (функциональную область).
Примеры функциональных областей и соответствующих бюджетов:
ѻ Продажи – Бюджет продаж, Бюджет доходов от реализации
ѻ Закупки – Бюджет закупок, Бюджет расходов на закупки
ѻ Производство – Бюджет производства, Бюджет прямых производственных расходов
ѻ Управление персоналом – Бюджет расходов на персонал
и т.д.
ѻ Операционный бюджет – бюджет, описывающий хозяйственные операции обособленного подразделения предприятия (ЦФО). Каждый ЦФО ведет свой операционный бюджет.
С точки зрения предмета ведения бюджетов, можно выделить следующие типы бюджетов:
1. Стоимостные бюджеты:
1.1. Бюджет Доходов и Расходов (БДР)
1.2. Бюджет Движения Денежных Средств (БДДС)
2. Натурально-стоимостные бюджеты:
2.1. Продажи
2.2. Остатки готовой продукции на начало и конец периода
2.3. Производство
2.4. Остатки незавершенного производства на начало и конец периода
2.5. Остатки сырья, материалов и прочего в производстве на начало и конец периода
2.6. Потребности производства
2.7. Остатки сырья, материалов и прочего до входа в производство (на складе)
2.8. Закупки
Подробная характеристика каждого из типов бюджетов будет дана в пункте 1.3.
На основании всех этих бюджетов путем консолидации формируются три итоговых бюджета:
ѻ Бюджет Доходов и Расходов (БДР)
ѻ Бюджет Движения Денежных Средств (БДДС)
ѻ Бюджет Баланса / Бюджет по Балансовому Листу (ББЛ)
Данная классификация позволяет:
1. отнести каждый функциональный бюджет к одному из типов: стоимостному либо натурально-стоимостному, т.е. определить, какого рода обороты: денег, неденежных активов или доходов/расходов, – он описывает;
2. сформировать три итоговых (консолидированных) бюджета;
3. планировать и учитывать балансовую стоимость предприятия по Бюджету Баланса.
Бюджет Доходов и Расходов (БДР)
Бюджет Доходов и Расходов (БДР) отражает формирование экономических результатов деятельности предприятия. Цель его составления – управление прибыльностью /рентабельностью предприятия. Он показывает:
1. Структуру (источники формирования) доходов предприятия.
2. Структуру расходов (направления расходования средств) предприятия.
3. Объемы доходов и расходов (совокупные, по группам статей и по отдельным статьям).
4. Разницу (т.е. прибыль либо убытки) между доходами и расходами за период.
На основе этих данных и при помощи определенных инструментов анализа (см. подробнее Разделы “Планирование” и “Анализ”) можно:
1. Спланировать и определить по факту статьи доходов, вносящие наиболее значимый вклад в финансовые результаты, что является необходимой информацией для разработки маркетинговой политики компании
2. Выявить наиболее значимые статьи расходов, на которые имеет смысл влиять с целью улучшения финансовых результатов.
Формат Бюджета Доходов и Расходов (последовательность и группировка статей) должен соответствовать принятому на предприятии формату Отчета о Прибылях и Убытках (ОПУ), так как только такое соответствие позволит качественно спланировать и учесть весь процесс формирования финансовых результатов деятельности предприятия. БДР (аналогично ОПУ) предполагает последовательное вычитание из валовых финансовых результатов (выручка, маржинальный доход и т.д.) соответствующих расходных статей, из чего формируются “очищенные” от этих расходов финансовые результаты (вплоть до чистой и нераспределенной прибыли). Пример последовательного формирования финансовых результатов представлен на Таблице 4.
Схема формирования финансовых результатов

Бюджет Движения Денежных Средств (БДДС)
Бюджет Движения Денежных Средств (БДДС) отражает движение денежных средств (денежные потоки) по всем видам банковских счетов, кассе и иным местам хранения денег предприятия (Шевчук Д.А. Основы банковского дела. – Ростов-на-дону: Феникс, 2006; Шевчук Д.А. Банковские операции. – Ростов-на-дону: Феникс, 2006; Шевчук Д.А. Основы банковского аудита. Учебное пособие. – Ростов-на-дону: Феникс, 2006).
С точки зрения направленности денежных потоков, существуют два их вида:
1. Поступления на предприятие
2. Выплаты с предприятия
Через Бюджет Движения Денежных Средств планируются, учитываются и анализируются:
1. Направленность денежных потоков
2. Объемы конкретных выплат и поступлений
3. Даты совершения платежей и поступлений денег
4. Обороты денежных средств за период (с необходимой периодичностью)
5. Остаток (сальдо) денежных средств в кассе и на счетах на конкретные даты
Все это позволяет управлять платежеспособностью предприятия, а именно:
1. Поддерживать на счету необходимый для произведения всех запланированных платежей объем денежных средств;
2. Избегать кассовых разрывов– превышений в определенные периоды платежей над поступлениями;
а также снижать уровень временно свободных, т.е. неработающих и не приносящих дохода, денежных средств, управляя, таким образом, не только платежеспособностью, но и, в некоторой мере, прибыльностью предприятия.
БДДС с разбивкой по дням также иногда называют Платежным календарем или Реестром платежей (см. Раздел “Планирование”, пункт “Разработка регламента текущей корректировки планов”). Этот документ является наиболее гибким инструментом оперативного управления денежной наличностью.
Во многом (но не во всем, см. далее) статьи БДДС совпадают со статьями Бюджета Доходов и Расходов, так как формирование большинства доходов и расходов связано с поступлениями и выплатами денег. При этом уровень детализации статей БДДС и БДР должен быть одинаковым.
инвестиционная деятельность (покупка основных фондов, наладка и ввод в эксплуатацию оборудования, капитальные ремонты) порождают только платежи денежных средств, но не расходы, так как все выплаченные суммы увеличивают балансовую стоимость внеоборотных активов предприятия. В свою очередь, износ внеоборотных активов списывается через амортизационные отчисления, которые, наоборот, являются расходами, но не влекут за собой какие-либо платежи.
Детализация статей БДДС может как совпадать с детализацией статей БДР, так и быть более агрегированной. Степень детализации зависит от того, на каком уровне руководство предприятия желает и имеет реальную возможность управлять своими денежными потоками. Например, если с точки зрения начисления заработной платы в БДР имеет смысл различать статьи “Оклад”, “Комиссионные” и “Премии”, то в БДДС будет достаточно иметь только одну статью – “Выплата заработной платы”.
Натурально-стоимостные бюджеты (Бюджеты Товаров, Запасов и Внеоборотных Активов) отражают движение всех, кроме денежных средств, активов на предприятии. Наименование типа этих бюджетов означает, что движение активов рассчитывается как в натуральных единицах (штуках, контейнерах, вагонах, тоннах, киловаттах и т.п.), так и по стоимости (через произведение натуральных единиц на их цены).
По отношению к предприятию существуют два направления движения неденежных активов:
1. Приход на предприятие (с оприходованием);
2. Выбытие/отпуск с предприятия (со списанием).
Внутри предприятия движение активов бывает следующих видов:
1. Списание сырья/материалов со склада в производство;
2. Передача готовой продукции из производства на склад;
3. Передача сырья/материалов, незавершенного производства из одного цеха в другой;
и т.п.
Общий перечень бюджетов в стоимостных и натуральных показателях был приведен в пункте 1.2. Далее каждый из этих бюджетов может детализироваться. Например:
Бюджет продаж может состоять из:
ѻ бюджетов продаж собственной и покупной продукции;
ѻ бюджетов оптовых, мелкооптовых и розничных продаж;
ѻ бюджетов продаж по продуктам;
ѻ бюджетов продаж по регионам;
ѻ бюджетов реализации брака и отходов;
ѻ бюджетов реализации основных средств;
и т.д.
Бюджет закупок могут формировать:
ѻ бюджеты закупок готовой продукции (товаров) на стороне;
ѻ бюджеты закупок сырья и материалов;
ѻ бюджеты закупок инструмента;
ѻ бюджеты закупок хозяйственного инвентаря;
ѻ бюджеты закупок основных средств.
и т.д. (в том числе, каждый из бюджетов может делиться по видам сырья/материалов, видам продукции, в производстве которых используются те или иные активы и т.п.)
Следует отметить, что не на каждом предприятии необходимо составлять все виды натурально-стоимостных бюджетов. Например, в торговой компании будут вестись только Бюджеты закупок товаров и Бюджеты продаж, а бюджеты, связанные с производством, были бы для нее лишними. И, наоборот, для чисто производственного предприятия не имеет смысла формировать Бюджеты закупок товаров на стороне.
Бюджет Баланса или Бюджет по Балансовому Листу (ББЛ) – это ближайший аналог стандартного бухгалтерского баланса, так как показывает:
1. Стоимость и виды всего имущества, которым владеет предприятие (активы).
2. Источники средств для формирования этого имущества и их соотношение (пассивы).
Особенностью Бюджета Баланса является цель его составления – это получение полной, объективной, достоверной и своевременной информации о стоимости предприятия для принятия оптимальных управленческих решений. В соответствии с данной целью, существуют определенные отличия Бюджета Баланса от бухгалтерского баланса:
1. Бюджет Баланса составляется на основе управленческой учетной политики. Это означает, что стоимость и износ ТМЦ, остатки, финансовые результаты и т.п. рассчитываются по алгоритмам, принятым для внутреннего учета на предприятии, а не обязательно по бухгалтерским стандартам, предписанным государством (см. Раздел “Учетная политика”).
2. Бухгалтерский баланс составляется исключительно по фактическому состоянию предприятия, а Бюджет Баланса предназначен как для планирования будущей стоимости предприятия, так и для отражения фактической его стоимости.
3. Формат бухгалтерского баланса (виды статей, их порядок, группировки и детализация) строго регламентирован государственными органами, тогда как Бюджет Баланса формируется в соответствии с потребностями конкретного бизнеса. В частности, это позволяет:
Более полно учитывать нематериальные активы (репутация, патенты, лицензии, торговые марки, авторские права и т.п.);
Просматривать информацию не только постатейно, но и в разрезах:
ѻ видов ТМЦ;
ѻ контрактов;
ѻ контрагентов;
ѻ валют;
ѻ мест хранения;
ѻ сотрудников;
и т.д.
Проводить более полный финансовый анализ (см. Раздел “Анализ”).
4. Периодичность составление бухгалтерского баланса достаточно велика (квартал и год), а для Бюджета Баланса возможно составление с любой требуемой периодичностью (включая ежедневную).
Статья – составная часть бюджета, по которой осуществляются планирование и учет хозяйственных операций одного типа (можно также сказать, что бюджет – это группировка нескольких статей).
Хозяйственная операция – простейшее событие в деятельности предприятия, вызвавшее возникновение доходов, затрат, расходов, поступлений/выплат денежных средств, формирование остатков или движение товарно-материальных ценностей.
Всего, в соответствии с определением, можно выделить семь типов хозяйственных операций:
1. Доходы
2. Затраты
3. Расходы
4. Поступления денежных средств
5. Выплаты денежных средств
6. Остатки товарно-материальных ценностей
7. Движение товарно-материальных ценностей
Отражение хозяйственных операций по статьям зависит от того, какой из способов учета принят на предприятии:
Вариант первый: по принципу “Приход – Расход” по статьям;
Вариант второй: проводки по счетам управленческого плана счетов.
В первом случае статьи являются конечным регистром отражения хозяйственных операций.
Во втором случае статьи – это аналитики (субконто) соответствующих счетов.
Различие и связь между статьями затрат и расходов
При формировании структуры статей необходимо различать статьи затрат и статьи расходов. Под затратами в данном случае понимаются закупка материалов, потребление услуг и т.д., осуществленные в текущем периоде, но не списанные в этом периоде на себестоимость продукции, т.е. обратившиеся в активы в виде запасов. Таким образом, затраты отразятся в Бюджете по Балансу и, если они были оплачены, в Бюджете Движения Денежных Средств.
Расходы (и, соответственно, записи в Бюджете Доходов и Расходов и Отчете о Прибылях и Убытках) по этим суммам возникнут тогда, когда эти запасы попадут в производство и будут потреблены, либо будет реализована/оплачена продукция, производство которой было связано с произведенными затратами (в зависимости от правил учетной политики, принятой на предприятии).
Так как список затрат (в смысле перечня закупленных материалов и т.п.) обычно гораздо более детализирован, чем статьи расходов, то можно сказать, что статьи расходов агрегируют статьи затрат.
Классификация статей по функциям и по уровню
Необходимо различать два принципа классификации статей: по функциям (т.е., какие области хозяйственной деятельности они отражают) и по уровню (т.е., к какой иерархической части компании они относятся).
По функциям статьи расходов можно разделить на:
1. Расходы по основной деятельности
1.1. Прямые расходы
1.1.1. Прямые производственные расходы
1.1.2. Себестоимость закупленных товаров
1.1.3. Себестоимость оказания услуг
1.1.4. Прямые коммерческие расходы
1.2. Накладные расходы
1.2.1. Накладные коммерческие расходы
1.2.2. Административные расходы
2. Расходы по финансовой деятельности
3. Расходы по инвестиционной деятельности
4. Расходы по прочей деятельности
Кроме такого деления, статьи накладных расходов можно проклассифицировать по уровню компании, к которому они относятся. Например:
1. Общецеховые расходы
2. Накладные расходы направления
3. Накладные расходы бизнеса
4. Общефирменные накладные расходы
5. Общехолдинговые накладные расходы
В рамках данной классификации статьи с одним и тем же названием (например, “Зарплата Административно-управленческого персонала”) могут относиться к разным уровням компании. При этом суммы расходов по статьям более высоких уровней компании будут собираться и разносится по более низким уровням (например, общефирменные расходы будут разноситься по бизнесам, а те, в свою очередь, – по направлениям и продуктам).
Для понимания логики построения бюджетной структуры необходимо выделить следующую классификацию бюджетов:
1. Операционные бюджеты;
2. Функциональные бюджеты;
3. Итоговые (консолидированные) бюджеты.
Операционные бюджеты
Операционный бюджет – это бюджет отдельного Центра Финансовой Ответственности. Цель составления операционного бюджета – планирование и учет результатов хозяйственных операций, которые ведет соответствующий ЦФО. По сути, операционный бюджет – это инструмент делегирования полномочий и ответственности каждому ЦФО за относящиеся к нему финансовые показатели.
Для каждого ЦФО составляется один (и только один) операционный бюджет, следовательно, общее число операционных бюджетов на предприятии равно количеству сформированных в нем ЦФО.
Пример. Операционные бюджеты
1. Бюджет Центра Дохода “Бизнес “А”
1.1. Реализация основной продукции
1.1.1. Готовая продукция
2. Бюджет Центра Дохода “Бизнес “Б”
1.1. Реализация основной продукции
1.1.2. Услуги
3. Бюджет Центра Затрат “Коммерция”
2.1. Коммерческие расходы
2.1.2. Оклад менеджеров по продажам
2.1.3. Комиссионные с продаж
2.1.4. Транспортные расходы
4. Бюджет Центра Затрат “Маркетинг”
2.1. Коммерческие расходы
2.1.5. Реклама
2.1.6. Интернет-продвижение
2.1.5.2. Функциональные бюджеты
Хозяйственную деятельность предприятия можно представить как набор определенных функций. В общем случае список этих функций будет выглядеть так:
Внимание! Это не конец книги.
Если начало книги вам понравилось, то полную версию можно приобрести у нашего партнёра - распространителя легального контента. Поддержите автора!