Текст книги "Экономика отрасли для ССУЗов"
Автор книги: С. Загородников
Жанр: Экономика, Бизнес-Книги
сообщить о неприемлемом содержимом
Текущая страница: 4 (всего у книги 24 страниц) [доступный отрывок для чтения: 6 страниц]
3.5. Сущность, формы и показатели комбинирования производства
Комбинирование – это объединение в одном промышленном предприятии нескольких технологически связанных специализированных производств разных отраслей. Ведущее из этих производств определяет профиль, отраслевые особенности, специализацию по выпуску той или иной готовой продукции и в основном внутрипроизводственную структуру комбината.
В промышленности характерными признаками комбинирования являются следующие:
1) наличие тесных производственно-технических и экономических связей между производствами, включенными в состав комбината;
2) пропорциональность по производительности и пропускной способности объединенных в рамках предприятия различных технологически связанных производств;
3) непрерывность перехода от одного технологического процесса к другому;
4) пространственное единство, т. е. расположение, как правило, на одной территории всех частей комбината, связанных между собой общими коммуникациями;
5) единство энергетической системы;
6) общие вспомогательные производства и службы, обслуживающие основные производства;
7) единое управление.
Только при наличии всех этих признаков появляется реальная возможность полностью использовать высокие технико-экономические преимущества комбинирования, как при осуществлении нового строительства, так и в процессе эксплуатации предприятия.
С экономических позиций комбинирование производства позволяет:
1) расширить сырьевую базу промышленности;
2) снизить материалоемкость продукции за счет комплексного использования сырья, отходов производства и осуществления непрерывности технологического процесса;
3) снизить транспортные расходы;
4) более эффективно использовать основные производственные фонды и производственные мощности предприятия;
5) сократить длительность производственного цикла;
6) сократить инвестиции на развитие добывающих отраслей промышленности;
7) уменьшить производственные отходы и тем самым оказывать благотворное влияние на природную среду;
8) развивать концентрацию производства и получать выгоды от эффекта масштабности и др.
Важнейшими направлениями комбинирования промышленного производства являются:
1) комбинирование на основе сочетания последовательных стадий переработки исходного сырья (например, металлургические, текстильные и некоторые химические комбинаты);
2) комбинирование на основе комплексного использования сырья или нескольких видов исходных материалов (например, углехимические, коксохимические, нефтехимические комбинаты и комбинаты по переработке полиметаллических руд);
3) комбинирование на основе утилизации отходов производства (например, мясокомбинаты, сыродельные комбинаты, комбинаты по переработке древесины).
Наряду с вышеназванными можно отметить такие направления, как: комбинирование на основе сочетания разнородных производств, играющих вспомогательную роль по отношению друг к другу (например, производство консервов в сочетании с изготовлением консервных банок); комбинирование сезонных отраслей с несовпадающими во времени периодами максимальных нагрузок на базе использования части основных фондов (например, создания при сахарных заводах молочно-консервных производств); комбинирование на основе сочетания промышленного и сельскохозяйственного производства (создание агропромышленных комплексов).
В зависимости от характера связей между производствами комбинирование делят на 3 вида:
1) вертикальное совмещение последовательных ступеней переработки сырья в полуфабрикаты и готовую продукцию;
2) горизонтальное — получение разноотраслевой продукции уже на первой ступени переработки сырья;
3) смешанное — сочетание двух первых видов комбинирования.
Для оценки уровня комбинирования производства в промышленности применяются следующие показатели:
1) удельный вес товарной продукции данного вида, получаемой на комбинатах, в общем ее выпуске всей промышленностью в целом;
2) удельный вес комбинатов в объеме продукции, численности промышленно-производственного персонала или стоимости основных фондов отрасли;
3) количество стадий и отраслей производства, объединяемых в комбинате;
4) количество и стоимость продуктов, полученных из единицы исходного сырья, перерабатываемого на комбинате;
5) отношение стоимости продуктов, получаемых на основе комбинирования производства, к стоимости продуктов некомбинированных предприятий;
6) степень комплексного использования в производстве первичного сырья;
7) коэффициент комбинирования как отношение валового оборота к валовой продукции.
Комбинирование может осуществляться разными путями. В большинстве случаев комбинаты создаются в результате нового строительства, когда проектом предусматривается комбинация нескольких производств в одном предприятии. В ряде случаев действующие предприятия преобразуются в комбинированные путем открытия в их составе новых цехов (например, в составе лесоперерабатывающего завода – производство древесных плит), технологически связанных с основным производством по линии утилизации образующихся отходов.
Комбинаты могут возникнуть также в результате органического слияния нескольких ранее самостоятельных предприятий разных отраслей в новый комплекс – объединение. Если в состав объединения включаются различные и притом технологически связанные между собой предприятия (например, прядильные, ткацкие и отделочные фабрики), то такого рода объединения перерастают в комбинаты.
Комбинирование во многом способствует разрушению отраслевой структуры экономики, сформированной в советские времена. Этот процесс означает, что российская экономика становится все более похожей на экономики других экономически развитых стран, имеющие высокую степень диверсификации. Диверсифицированные предприятия наряду с большей устойчивостью в условиях конкуренции обладают и другим преимуществом. Их производство не только более жизнеспособно, но имеет большие возможности реагирования на изменения потребностей общества и на появление новых результатов научно-технического прогресса.
3.6. Принципы и факторы размещения предприятий машиностроения
Размещение промышленности – это одна из форм общественного разделения труда, выражающаяся в пространственном распределении промышленных предприятий и производства на территории экономического района, республики или страны в целом. Правильное географическое размещение промышленных предприятий – предпосылка для эффективного использования природных богатств и трудовых ресурсов страны, сокращения нерациональных перевозок продукции и укрепления обороноспособности России, более полного удовлетворения потребностей населения, роста его благосостояния. В процессе размещения промышленного производства решаются не только чисто экономические, но и социально-политические задачи – преодоление существенных различий между городом и деревней, повышение экономического уровня развития в прошлом отсталых районов страны.
Принципы размещения промышленности представляют собой исходные научные положения, которыми руководствуется государство в экономической политике в области планомерного размещения производительных сил.
Существуют следующие принципы размещения промышленности:
1) приближение промышленности к источникам сырья и более равномерное размещение производства по территории страны позволяет избежать чрезмерно дальних перевозок сырья, топлива, материалов и готовой продукции к местам их потребления;
2) рациональное территориальное разделение труда с целью наиболее эффективной специализации отдельных экономических районов по отраслям промышленности и создание территориально-производственных комплексов;
3) международное разделение труда на основе экономической интеграции. С развитием мировой системы хозяйства этот принцип приобретает все большее значение в размещении промышленности как во всей системе, так и в каждой из входящих в нее стран.
Наряду с изложенными экономическими принципами в практике размещения некоторых отраслей промышленности учитываются и другие
обстоятельства, носящие исторически переходящий характер, но имеющие большое социальное, политическое или же оборонное значение.
В качестве самостоятельного фактора размещения выступают обеспеченность районов транспортными средствами и их технический уровень.
К группе природно-экономических факторов относятся сырьевой фактор, географическая среда, трудовые ресурсы, плотность потребления.
Природную основу развития и размещения промышленности России образуют ресурсы минерального сырья и топлива, водные, рыбные и другие ресурсы животного и растительного происхождения. Учет сырьевого фактора требует глубокого изучения запасов, качества и экономики использования сырьевых, топливных и энергетических ресурсов каждого района.
Значительное влияние на размещение промышленности оказывает географическая среда, т. е. климатические условия, гидрологический режим рек, рельеф территории. Климатические условия оказывают влияние на размещение промышленных предприятий в связи с неодинаковыми условиями труда и жизни человека в разных районах. В районах с неблагоприятными климатическими условиями будут выше затраты на воспроизводство рабочей силы, капитальные вложения при строительстве предприятий и издержки по их эксплуатации.
Технико-экономические факторы размещения промышленности представлены научно-техническим прогрессом и рациональными формами организации производства. На размещение промышленного производства большое влияние оказывает научно-технический прогресс, особенно такие его направления, как электрификация, комплексная механизация и автоматизация, химизация и совершенствование технологических процессов. Научно-технический прогресс дает возможность размещения производительных сил по всей территории страны вне зависимости от природных и климатических особенностей районов.
Комплексная механизация и автоматизация оказывают большое влияние на размещение трудоемких отраслей промышленности. Они позволяют организовать производство в районах, не располагающих достаточным количеством населения, но имеющих природные ресурсы и условия, позволяющие получить дешевую продукцию.
При размещении отраслей машиностроения учитывают следующие факторы:
1) массовость продукции и потребление ее в различных районах страны;
2) возможность развивать специализацию;
3) сравнительная транспортабельность исходных материалов и готовой продукции;
4) возможность группового размещения предприятия, создания их комплексов.
Отдельные производства внутри отраслей могут иметь особенности в размещении. Так, сборочные предприятия целесообразно размещать в районах потребления их продукции, централизованные заготовительные производства – в районах, близких к источникам сырья, комплектующие производства – в районах, обеспеченных трудовыми ресурсами, с учетом расположения соответствующих машиностроительных производств. Предприятия по ремонту металлических изделий, сварных конструкций, которые характеризуются низкой трудоемкостью, фондоемкостью, электро– и энергоемкостью, сравнительно невысокой технической культурой производства, размещаются повсеместно.
Продукция подъемно-транспортного машиностроения выпускается в Центральном районе (Узловской завод), на Дальнем Востоке (Бурейск, Комсомольск-на-Амуре) и во многих других городах. Стационарные и ленточные конвейеры – в Волго-Вятском, Центральном, Уральском районах.
Тепловозостроение, вагоностроение и путевое машиностроение. Магистральные тепловозы производятся на одном из старейших машиностроительных заводов – Коломенском, маневровые промышленные тепловозы – в основном в Центральном районе (Брянск, Калуга, Людиново, Муром) и на Урале. Грузовое вагоностроение сконцентрировано в Западной Сибири (Новоалтайск), в Восточной Сибири (Абакан). Пассажирские вагоны производят Тверской, Демиховский и Санкт-Петербургский заводы. Путевые машины и механизмы (укладочные, рельсосварочные, снегоочистительные и др.) машины изготовляются пока в недостаточном количестве и ассортименте, их производство сосредоточено в городах европейской части России – в Калуге, Туле, Вятке, Саратове, Энгельсе, Армавире, Тихорецке. Турбостроение, поставляющее для энергетики паровые, газовые и гидравлические турбины, представлено в первую очередь производственными объединениями «Cанкт-Петербургский металлический завод», «Санкт-Петербургский завод турбинных лопаток», Екатеринбургский турбомоторный завод, «Дальэнергомаш» (Хабаровск).
Полиграфическое машиностроение имеет наименьший объем товарной продукции в отрасли. Производство сосредоточено исключительно в европейской части страны – в Санкт-Петербурге, Москве, Рыбинске.
Размещение предприятий электротехнической промышленности обусловлено различными факторами, где важную роль играют наличие квалифицированных кадров, специализированных научно-исследовательских организаций и крупных потребителей. В настоящее время основными регионами электротехнического машиностроения являются Центральный, Северо-Западный и Западно-Сибирский районы. Старейшими являются такие предприятия, как московский электрозавод имени В. В. Куйбышева, санкт-петербургский «Электросила», екатеринбургский «Уралэлектроаппарат» и новосибирский трансформаторный завод.
Станкоинструментальная промышленность включает производство металлорежущих станков, кузнечно-прессового оборудования, деревообрабатывающего оборудования, металлообрабатывающего инструмента, централизованный ремонт металлообрабатывающего оборудования. Заводы станкоинструментальной промышленности размещены в основных машиностроительных районах. Средний размер предприятий сравнительно невелик. Крупными центрами станкоинструментальной промышленности являются Москва (завод токарных станков и роботизированных комплексов «Красный пролетарий»), Санкт-Петербург, Иваново, Саратов, Рязань, Нижний Новгород, Новосибирск, Оренбург, Иркутск и др.
Машиностроение для легкой и пищевой промышленности. Основным фактором размещения является близость к потребителю, поэтому подавляющее большинство заводов и более 90 % объема выпуска товарной продукции размещены в европейской зоне (главным образом Центральный, Волго-Вятский, Северо-Западный и Поволжский районы).
Авиационная промышленность. Современные пассажирские и грузовые самолеты производятся в Москве, Смоленске, Воронеже, Таганроге, Казани, Ульяновске, Самаре, Саратове, Омске, Новосибирске. В Москве, Ростове-на-Дону, Казани и Улан-Удэ производят вертолеты.
Ракетно-космическая промышленность (Москва, Омск, Красноярск и др.) выпускает орбитальные космические корабли, ракеты для вывода спутников, грузовых и обитаемых кораблей и корабли многоразового использования типа «Буран», сочетает высокие технологии с широкой межотраслевой комплексностью производства. На долю России приходится 85 % мощностей ракетно-космического комплекса бывшего СССР.
Автомобильная промышленность. Подавляющая часть производства сосредоточена в старопромышленных районах европейской части России с высокой концентрацией перевозок и наличием крупных транспортных узлов. В отрасли велик уровень производственной концентрации. Более 1/2 товарной продукции, основных производственных фондов и персонала приходится на предприятия с численностью работающих более 10 тыс. человек, составляющих лишь 11 % от общего числа.
Сельскохозяйственное и тракторное машиностроение. Основные мощности сельскохозяйственного и тракторного машиностроения расположены главным образом в Северо-Кавказском, Поволжском, ЗападноСибирском, Уральском, Центральном, Центрально-Черноземном и Волго-Вятском районах. Это соответствует размещению и специализации сельского хозяйства. Производство зерноуборочных комбайнов сосредоточено на заводе «Ростсельмаш», на красноярском и таганрогском заводах, картофелеуборочных – в Рязани, льноуборочных – в Бежецке. Различные типы тракторов выпускаются во Владимире, Липецке, Санкт-Петербурге, Волгограде, Рубцовске, Петрозаводске, Барнауле, Брянске и Чебоксарах.
Судостроительная промышленность. Крупнейший район морского судостроения сложился на Балтийском море, где находится важнейший его центр – Санкт-Петербург с рядом заводов («Северная верфь», Балтийский, Адмиралтейский, Канонерский, Невский). Имеются судостроительные и судоремонтные заводы в Выборге и Калининграде. На Дальнем Востоке центрами судоремонта являются Владивосток и Петропавловск-Камчатский.
Выбор места (площадки) для строительства крупного предприятия, а тем более промышленного комбината или комплекса относится к весьма сложным проектным вопросам, требующим специальных изысканий и многовариантных расчетов.
Контрольные вопросы
1. Раскройте сущность концентрации производства, назовите ее преимущества и недостатки.
2. Назовите формы и показатели концентрации производства.
3. Перечислите факторы, влияющие на размеры промышленных предприятий.
4. Объясните содержание специализации производства.
5. Назовите формы и показатели специализации производства.
6. Как соотносятся между собой концентрация и специализация производства?
7. Дайте определение кооперирования производства, назовите его формы.
8. Дайте определение комбинированию производства, назовите его признаки, формы и направления.
9. Перечислите основные факторы размещения предприятий машиностроения и объясните механизм их влияния.
Глава 4
Предприятие в условиях рынка
4.1. Понятие, структура и показатели рынка
Главный ориентир деятельности предприятия – рынок, его потребности, динамика и емкость. С рынком предприятие связано как со стороны производства и сбыта собственной продукции, так и со стороны материально-технического обеспечения производства сырьем, материалами, оборудованием и др. В прошлом рынком считалось место розничной торговли под открытым небом или в торговых рядах. Это понятие как частный случай сохранилось и сейчас, но главное содержание указанного понятия в настоящее время резко изменилось.
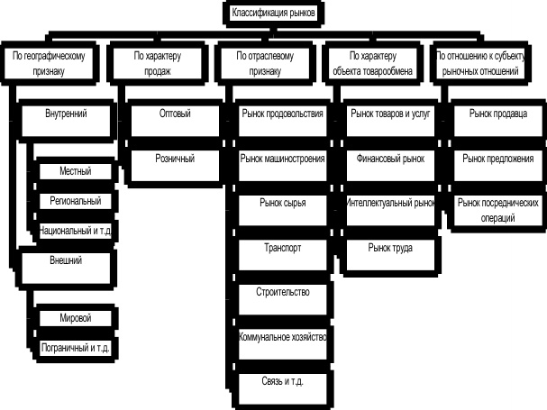
Рынок – базовое понятие экономики отрасли. Под рынком понимают саморегулируемую, основанную на свободе систему отношений между продавцом и покупателем по поводу обмена, купли-продажи товаров (услуг), при которой обеспечиваются необходимые спрос и предложение. Классификация рынков представлена на рисунке 4.1.
На практике широкое распространение получило деление рынков по характеру конкуренции. Соответственно, выделяют следующие виды рынков.
Рынок чистой конкуренции. Исходная позиция – на этом рынке существуют множество продавцов и множество покупателей какого-либо сходного товарного продукта. При этом ни один продавец и ни один покупатель не оказывают большого влияния на уровень текущих рыночных цен товара, т. е. продавец не в состоянии запросить цену выше рыночной, так как покупатели могут свободно приобрести любое количество товара по данной рыночной цене. Продавцы не будут устанавливать цену ниже рыночной, поскольку могут продать всю продукцию по существующей цене. На данном рынке минимальна роль маркетинговых исследований, маркетинговой деятельности, рекламы, стимулирования сбыта и т. д.
Рынок монополистической конкуренции. Данный рынок состоит из множества продавцов и покупателей, совершающих сделки не по единой рыночной цене, а в широком диапазоне цен. Наличие широкого диапазона цен объясняется способностью продавцов предложить покупателям различные варианты товаров. Изделия могут отличаться друг от друга качеством, свойствами, внешним оформлением и т. д.

Рис. 4.1. Классификация рынков
Различия также могут состоять в сопутствующих товарам услугах. В связи с наличием большого числа конкурентов стратегии их маркетинга оказывают на каждую отдельную фирму гораздо меньше влияния, чем в условиях олигополистического рынка.
Рынок олигополистической конкуренции. Состоит из небольшого числа продавцов, очень чувствительных к политике ценообразования и маркетинговых исследований друг друга. Товары этих продавцов могут быть как схожими, так и значительно отличаться друг от друга. Небольшое количество продавцов объясняется тем, что новым продуктам очень сложно проникнуть на данный рынок. Каждый продавец очень чутко реагирует на стратегию и действия своих конкурентов. Предприятие-олигополист никогда не испытывает уверенности, что может добиться какого-либо долговременного результата за счет снижения цен, т. е. при снижении каким-либо продавцом цены на 10 % покупатели быстро переключаться на него. С другой стороны, если олигополист повысит цены, то нет уверенности, что конкуренты последуют его примеру и ему придется возвращаться к прежней цене или рисковать потерей клиентуры в пользу конкурентов.
Рынок чистой монополии. В данном случае на рынке всего один продавец. Это могут быть государственная организация, частная регулируемая монополия или частная нерегулируемая монополия. В каждом из этих трех случаев ценообразование складывается по-разному. Государственная монополия с помощью политики цен может преследовать достижение самых разных целей: например, устанавливать цены ниже себестоимости, если товар имеет важное значение для покупателей, или, напротив, намного выше себестоимости, с целью снижения данного товара.
Для анализа и планирования деятельности предприятия важным моментом является определение основных характеристик рынка.
Структура рынка – это основные характерные черты рынка, определяющие соотношения и характер взаимосвязи между субъектами рынка. К числу таких характеристик относятся: количество и размеры фирм, степень сходства или отличия товаров разных фирм, легкость входа и выхода с конкретного рынка, доступность рыночной информации.
Количественными показателями, характеризующими структуру товарного рынка, являются:
1) численность продавцов, действующих на данном товарном рынке;
2) доли, занимаемые продавцами на данном товарном рынке;
3) показатели рыночной концентрации.
Качественными показателями, характеризующими структуру
товарного рынка, являются:
1) наличие (или отсутствие) барьеров входа на рынок для потенциальных конкурентов, степень их преодолимости;
2) открытость рынка для межрегиональной и международной торговли.