Читать книгу "Правила ведения боя. #победитьрак"
Автор книги: Катерина Гордеева
Жанр: Медицина, Наука и Образование
Возрастные ограничения: 18+
сообщить о неприемлемом содержимом
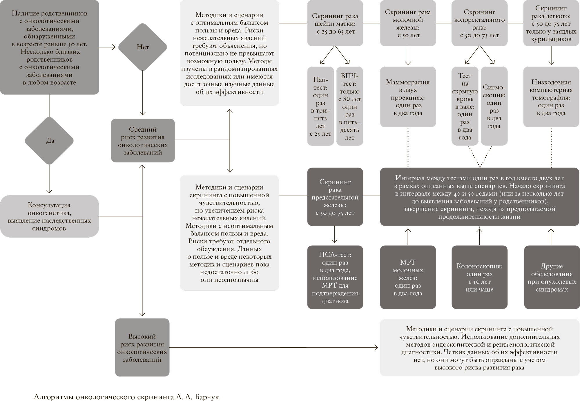
Алгоритм скринингов, которые следует проходить человеку, принявшему решение держать состояние своего онкологического здоровья под максимальным контролем. Таблица была составлена онкоэпидемиологом Антоном Барчуком. Вместе с доктором мы сделали и пояснения к ней.
Прежде чем вырезать таблицу и прикрепить ее магнитом к холодильнику, следует запомнить: речь идет о скрининге – то есть профилактическом осмотре, позволяющем выявить возможные заболевания (предзаболевания) на сверхранней стадии. Скрининг – это не ранняя диагностика. Это то, что ей предшествует. Если вас что-то беспокоит, надо идти к врачу. Врач может назначить самые разные методы диагностики. И это никак не связано со скринингом.
Если у вас есть любые наследственные опухолевые синдромы, в этом случае также оправданы любые методы, которые обычно используются в скрининге. Регулярность и способ исследования лучше корректировать с вашим постоянным врачом.
Вторая важная вещь заключается в том, что в скрининге чрезвычайно многое (почти все!) зависит от качества диагностики. То, каким образом врачи будут интерпретировать разные находки в исследовании, связано, к сожалению, не только с тем, какого качества оборудование закупила клиника, но и с тем, где, как и насколько качественно учился специалист, который проводит и интерпретирует результаты, каков у него опыт работы, кто оценивает и корректирует его действия. Это ключевой момент. Это даже важнее интервалов, возрастов, регулярности и последовательности скрининга. Это почти невозможно субъективно оценить и требует большой работы и вложений. К несчастью, в этой книге (скорее всего, в любой другой тоже) невозможно дать универсальных рекомендаций, как правильно искать клинику или конкретного врача для проведения скрининга. Единственное, о чем я не имею права не сообщить: скрининг, проведенный непрофессиональным (слабым, невнимательным, недостаточно обученным) специалистом, не имеет смысла: в этом случае возможна как гипердиагностика – обнаружение несуществующих заболеваний и последующее их лечение с нанесением вреда организму, так и недодиагностика – необнаружение заболевания или его симптомов, ведущее к обнаружению на более поздней стадии и соответственно к более долгому и травматичному для организма лечению.
Теперь, когда мы оговорили эти, самые важные, моменты, можно смело сказать: если вас ничего не беспокоит, то скринингов, которые вам необходимо делать, не так много.
Женщины – PAP-тест после 25 лет раз в 3–5 лет, ВПЧ-тест (скрининг рака шейки матки) после 30 лет раз в 5–10 лет; маммография – раз в два года после 50 лет.
Мужчины после 40 лет – PSA-тест, однако эта процедура наносит вред организму и малоприятна, так что прежде чем проходить подобный скрининг, надо как следует взвесить все за и против.
После 50 лет людям обоих полов рекомендовано раз в два года сдавать кал на скрытую кровь, если больше по душе колоноскопия, ее можно делать раз в 10–15 лет.
После 50 лет для курильщиков существует особый вид скрининга – с помощью низкодозной КТ, но пока он в России не слишком развит. И в связи с тем, что требует хорошего профессионального исполнения, имеет смысл только в том случае, если вам удалось найти действительно грамотного специалиста.
И, наконец, вопрос, который мало кем и когда поднимается: когда заканчивать со скринингами, в каком возрасте?
Надо понимать, что скрининг, как правило, снижает риск смерти через 5–10 лет после его начала. То есть 50-летнего вовремя и качественно проведенный скрининг с высокой долей вероятности убережет от смерти в 60–65 лет. Так вот, скрининг не имеет смысла делать тогда, когда ожидаемая продолжительность жизни условно меньше 5–10 лет, когда появились (или уже есть) другие заболевания и время и силы, потраченные на скрининг, несопоставимы с возможной пользой от него.
Ну а теперь можете вырезать и прикреплять магнитом к холодильнику таблицу. Хотя лучше на этом месте повесить просто красивую картинку: достаточно просто иметь в виду, что на свете есть рак и он победим, а в остальном жить и радоваться каждому прожитому дню. Это и есть главное правило ведения боя, о котором мне хотелось вам рассказать.
